预约免费试听
立即获取优惠短信、上课地址、接待老师联系方式
*
手机号码:
关闭
成都新航道教育—官网
咨询热线:
400-888-4011
学校首页
学校简介
课程设置
培训动态
师资介绍
学校环境
分校详情
在线留言
成都新航道教育课程中心
>国际班两年制
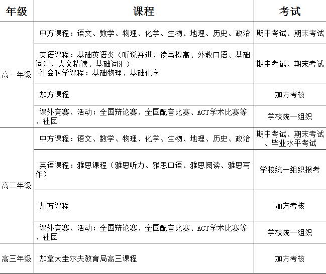
长郡AP中心开设两年制项目,高一年级学生*中方课程(语、数、史、理、化、生、地、政)、英语课程(SAT、托福课程)、加方课程的学习,参加并*全国统一会考,参加并*加拿大圭尔夫教育局的考核后,高三前往加拿大圭尔夫教育局公立*与当地*生一同学习,修满相应学分即可毕业。
培训世界
成都新航道教育体验课 免费预约