中心以学生赴美留学为导向,以培养学生创新精神、实践能力和精通中美文化的高素质人才为目标,以*会考、托福、SAT、AP等考试为要求,深化认识,扎实工作,改革教学内容、方法和手段,完善强化教学体系,统筹安排教学资源,加大教学投入和队伍建设,加强教学管理,落实和规范教学各个环节,*教学质量。在确保学生阳光、快乐、身心健康地度过三年*生活的前提下,帮助绝大部分学生进入美国*名校攻读本科。
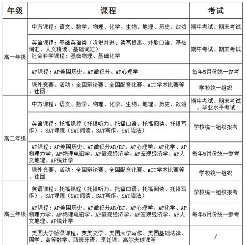
高一、高二年级,学生必须同时学习中方课程(语、数、史、理、化、生、地、政)和英语课程,并部分选修AP基础课程和AP核心,在高二年级时必须参加并**科目会考。高三开始申请国外院校,学习AP课程、美国适应课程。
